BIOBUY X Strategic Technology
Strategic Technology
The modern consumer faces a barrage of choices across various industries, forcing companies to compete fiercely for their share of attention and spending. This has led to a shift where product designers must employ creative tactics and differentiated features to capture and retain users effectively. By integrating insights from human behavior, market analysis, and technological advancements, companies can navigate this landscape to ensure sustained user engagement and organizational success.
VISION
Our vision is to create an app and e-commerce platform that will help customers to easily find sustainable options and brands for products they’re shopping for, starting with consumables, kitchenware, electronics/small appliances, fashion/apparel, & furniture.
OPPORTUNITY STATEMENT
For many, being sustainable is an inconvenience. When they’re shopping for clothes, food, household products or kitchenware, it’s so easy to just pick up the most familiar brand and go, without thinking too much about the environment or its impact on society. They are more likely to change, however, if the process is easy.
Target Audience
We're reaching out to four main groups: Frictionless Adopters, who already shop consciously and want an easier way to find sustainable brands;
Converters, who understand sustainability but need help getting started; the Middle Ground, who know about sustainability but may choose non-sustainable options if there aren't enough choices available; and Resistors, who either don't know about sustainability or don't prioritize it. Our goal is to make sustainable shopping more accessible and appealing to everyone
The Application
Our product provides a streamlined experience by offering concise details about each brand or company's sustainability initiatives, saving customers time and offering evidence of these efforts. It enables users to capture logos, search using a barcode scanner, and exclusively sell locally sourced products on our platform, with location services displaying options available near customers.
We also showcase product collections and brands, along with information on post-use disposal, recyclability, and incentivize acknowledgment of sustainability practices. Our focus on selling locally benefits both customers and the environment, aligning with sustainability criteria based on GRI standards across ten major areas of effort.
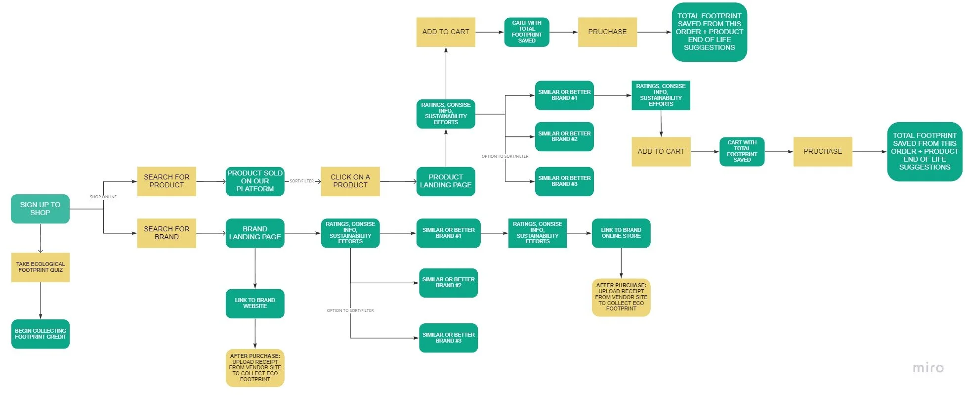
The use starts by either signing up or logging into the app
Buffer sustainably
Upon user sign-in, we prompt them with questions aimed at both gauging and raising their awareness about their carbon footprint.
Users see their carbon footprint in three different ways, giving them a complete picture of how they impact the environment.
It has three applications: users can shop in-store, online, or, if they miss both options, they can simply scan the receipt
Users have the option to shop by category, brand, or sustainability rating, allowing them to choose how they want to browse.
Each product has a detailed sustainability description and an option to view similar items
We also prioritize shopping from local vendors to support small businesses
The points they collect can be used to shop from other brands and companies that promote sustainability
We have multiple shopper levels with increasing rewards and benefits to encourage loyalty
Rating 10 point system: Based on GRI, S&P Global ESG score, Transparency Index, B Corp, Corporate Human Rights Benchmark, Fashion Transparency Index, SASB, UN SDG, CSRHUB, TCFD, Sustainable Furnishing Council
•
Social Impact
•
Employment
•
Governance
•
Climate
•
Sourcing
•
Waste & Effluent
•
Water
•
Energy & Emissions
• Social Impact • Employment • Governance • Climate • Sourcing • Waste & Effluent • Water • Energy & Emissions
Keeping them Hook’ed…
We'll integrate the hook model to transform 'Biobuy' into a user habit, leveraging engaging and rewarding features to instill a sense of accomplishment in users. This journey begins by internally triggering them through social media and raising awareness about environmental conservation. Additionally, we'll gamify their shopping experience with multi-level profiles that offer various benefits, all within a streamlined and time-efficient Sustainable Shopping platform, ensuring users feel good about their sustainable choices
TEAM: Jahnavi Shah, Akanksha Kotwal, Monika Pannu, Sally Guo
TOOLS & TECHNIQUES: 23 Strategy Criteria, Empathy Maps, Customer Journey Mapping, Product Roadmaps, UI Design, Wireframing